适老化专区
无障碍
繁体
|
登录
|
注册
武汉市司法局
武汉司法微信号
法指针小程序
首 页
机构简介
单位职责
领导信息
内设机构
直属单位
全面依法治市
法治统筹
行政执法监督
立法征求意见
行政复议
普法宣传
行政执法监督
全市规范性文件备案审查目录公示
行政执法监督制度建设
行政执法监督重点工作
法律服务
律所律师
公证服务
法律援助
人民调解
司法鉴定
基层法律服务
涉外法律服务
法律职业资格考试
政府信息公开
政策
政府信息公开指南
政府信息公开制度
法定主动公开内容
政府信息公开年报
政府网站工作报表
依申请公开
数据服务
数据发布
数据开放
互动交流
投诉
回复查询
来信选登
调查征集
在线访谈
回应关切
满意度调查
网上留言
首 页
机构简介
全面依法治市
行政执法监督
法律服务
政府信息公开
数据服务
互动交流
您所在的位置:
首页
 > 
政府信息公开
 > 
法定主动公开内容
 > 
财政资金
 > 
财政预决算
索引号
010897245/2026-04573
分类
政务公开
发布机构
武汉市司法局汉阳强制隔离戒毒所
发文日期
2026-02-28 08:00
名称
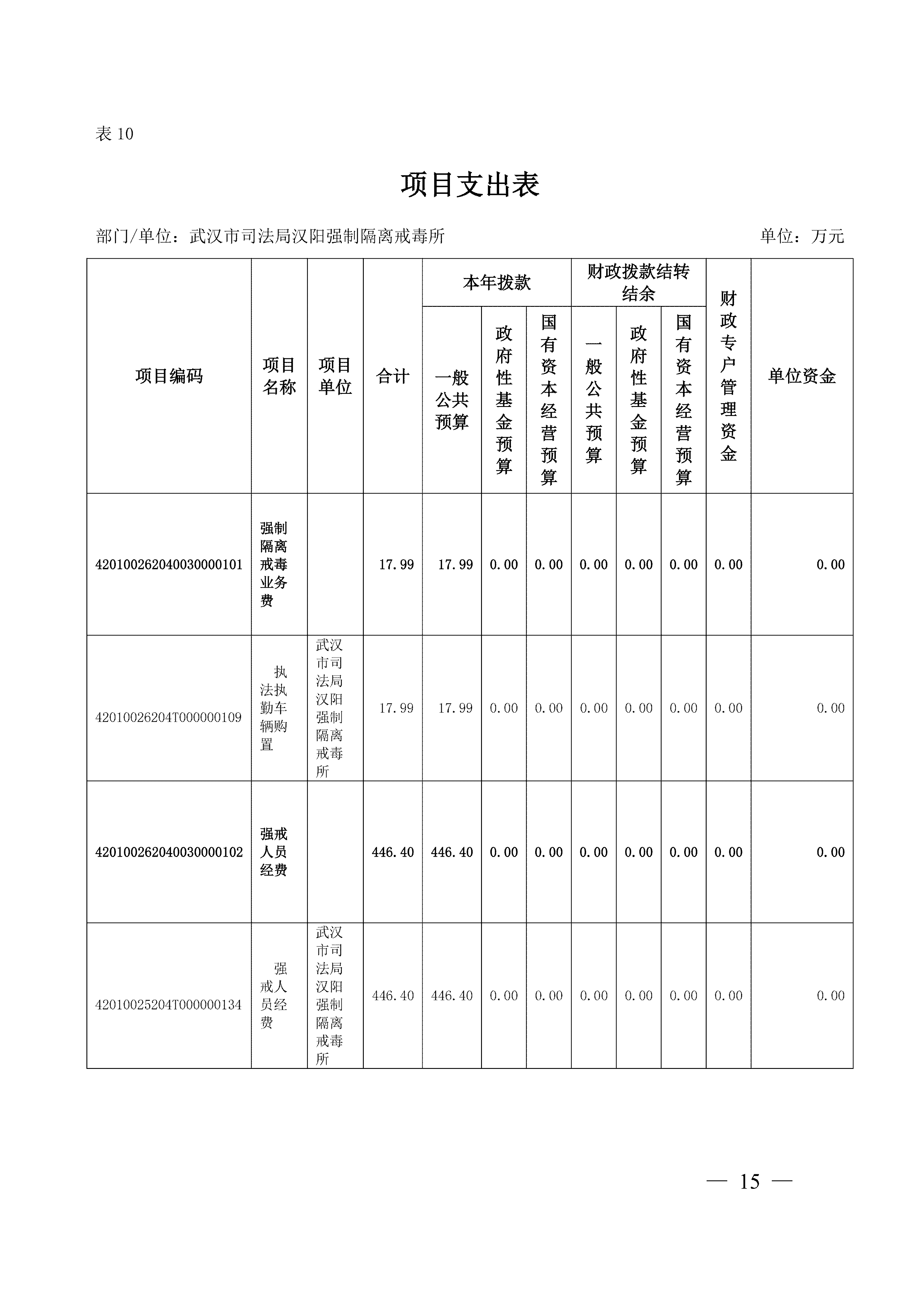
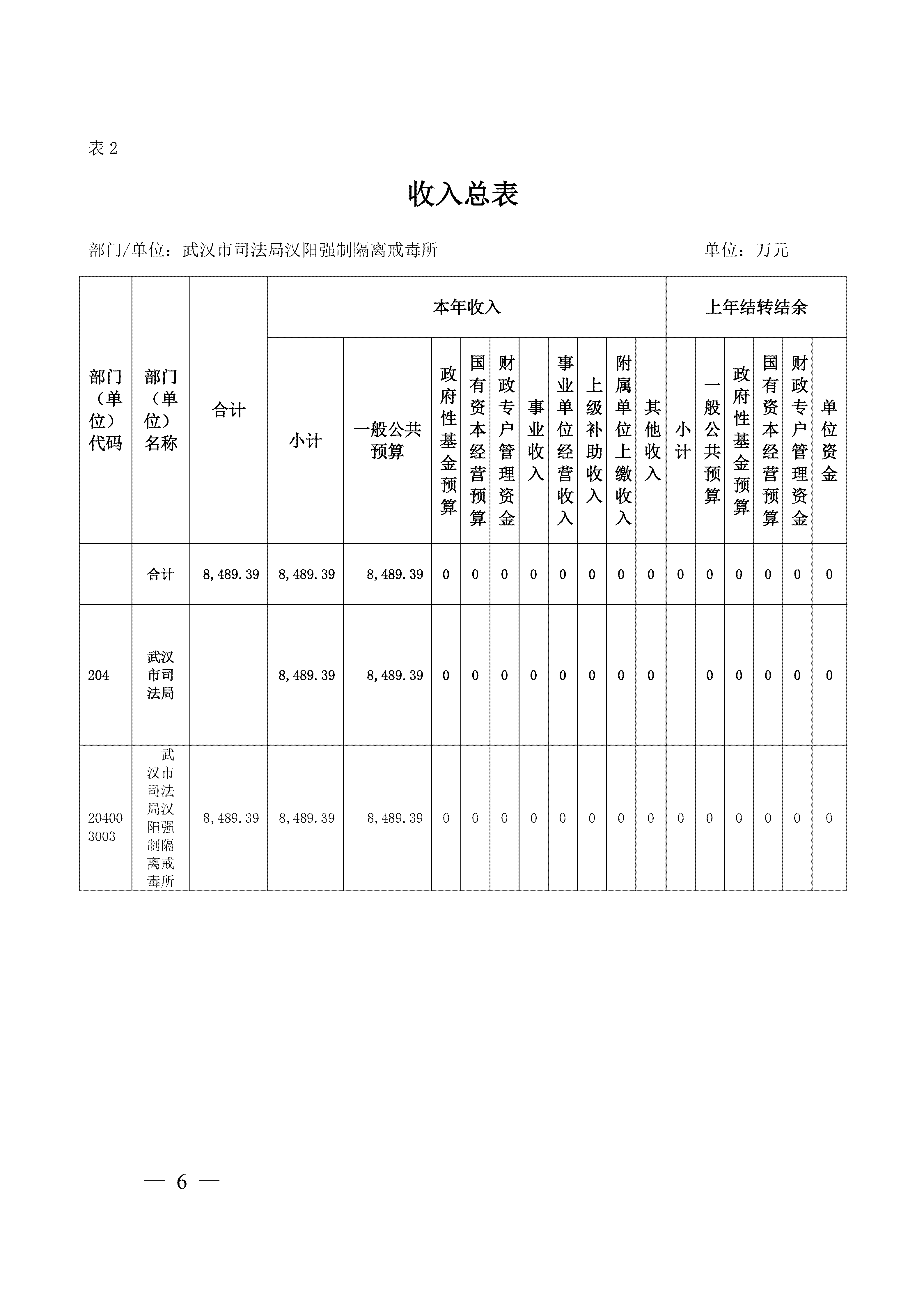
武汉市司法局汉阳强制隔离戒毒所2026年单位预算
文号
无
效力状态
有效
武汉市司法局汉阳强制隔离戒毒所2026年单位预算
发布日期:2026-02-28 08:00
来源:武汉市司法局汉阳强制隔离戒毒所
附件:
武汉市司法局汉阳强制隔离戒毒所2026年单位预算.pdf
下载文章
打印本页
关闭窗口
相关链接
×
您访问的链接即将离开“
”门户网站 是否继续?